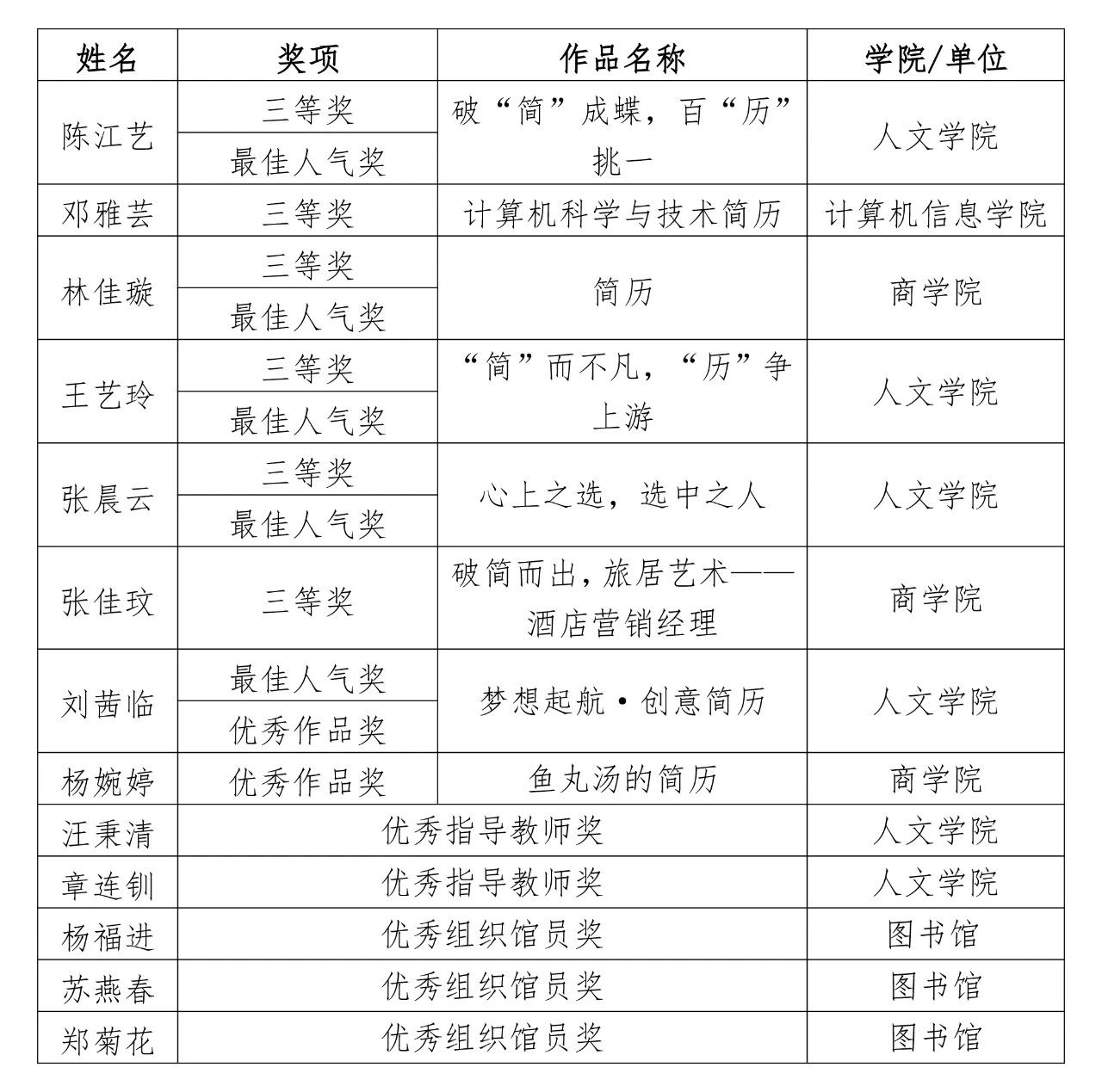
近日,2024年泉州市就业简历创意设计大赛公布获奖名单,我校师生获大赛三等奖6项、优秀作品奖2项、最佳人气奖5项、优秀指导教师奖4项、优秀组织馆员奖3项,校图书馆获大赛优秀组织奖。
2024年泉州市就业简历创意设计大赛乐鱼官方网页版获奖名单
2024年泉州市就业简历创意设计大赛由泉州市图书馆学会、泉州市图书馆主办,以“简而不凡,秀我风采”为主题,旨在提升学生的信息素养和数字化技能,帮助学生深入了解求职市场的需求和趋势,为未来的职业生涯奠定坚实的基础。
(图书馆 郑菊花)
上一条:我校学生在2024高教社杯全国大学生数学建模竞赛福建赛区中获奖
下一条:创新创业学院举办“我为家乡创新创业代言”活动